Calculus II
Lesson 14: Introduction to Sequences
Sequences
A sequence is simply an infinite list; that is an infinite collection of objects arranged in some order. In this course, we will deal almost exclusively with sequences of numbers. For example,
1, 2, 3, 4, 5, 6, 7, ...
1, -1/3, 1/9, -1/27, 1/81, -1/243, ...
1/2, 2/3, 3/4, 4/5, 5/6, 6/7, ...
are three sequences of numbers. (Note the ... symbols, which indicate that the list continues indefinitely.)
We typically denote a sequence by a single letter; the individual terms in the sequence are denoted by the same letter, with a subscript showing the position of the term in the sequence. For example, if the last sequence above is called , then
, , and so on. The general term , or - th term , is given by the formula .
Question 1
What is the general term in the second sequence above?
Solution. . (Why is the exponent and not just ?)
One way to produce a list in Maple is to use the dollar sign, $ .
> n^2 $n=1..10;
> n/(n+1) $n=3..7;
Note the use of the word 'list' rather than 'sequence' here; Maple is only producing a finite number of terms, not the whole sequence. This is enough, though, to let us get a picture of the sequence by plotting the general term as a function of . With the correct syntax, Maple 's plot command will do this for us. In the examples below, we first define a list of points to be plotted (the points ( , )), then pass this list to plot .
> a := [[n, n^2] $n=1..10];
> plot(a, x=0..12, style=point);
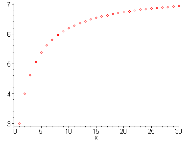
This gives a nice picture of the sequence , where . The next example is the sequence whose -th term is .
> b := [[n, n/(n+1)] $n=1..10];
> plot(b, x=0..12, style=point);
Notice that the sequences and behave quite differently for large : the sequence grows without bound, while appears to approach a finite value. We can confirm this by plotting for more values of .
> plot([[n, n/(n+1)] $n=1..100], x=0..100, y=0..2, style=point);
It now seems clear that, as becomes large, the terms approach 1. (This should also be clear from algebra: when is very large, the '+1' in the denominator makes very little difference, so the fraction should be approximately the same as .)
In an example such as sequence , where the general term approaches a fixed, finite, number as becomes large, we say the sequence converges to , or has a limit of , and we write
.
Otherwise, we say that the sequence diverges , or that the limit does not exist. For example, we have seen above that
, but that does not exist.
>
Question 2
Graph the sequences whose general terms are given by the following expressions, and determine whether or not they converge. If they do, try to find the limit. (You might try to guess the answers before drawing the graphs; they are not all obvious.)
(a) (b) (c) (d)
(e) (f) (g)
Solutions.
> plot([[n, (-1)^n] $n=1..20], x=0..20, style=point);
Sequence (a) does not converge: the terms bounce back and forth between 1 and -1, and do not approach any fixed number.
> plot([[n, (1 + 1/n)^n] $n=1..30], x=0..30, style=point);
Sequence (b) appears to converge to a limit which is approximately 2.7. (Actually, this sequence converges to the number , which is approximately equal to 2.7182818285.)
> plot([[n, (1 + 2/n)^n] $n=1..30], x=0..30, style=point);
This sequence appears to converge to a limit of approximately 7. (The exact limit is in fact .)
> plot([[n, (1 - 1/n)^n] $n=1..30], x=0..30, style=point);
Sequence (d) again appears to converge. (This time, the exact limit is ; do you begin to see a pattern?)
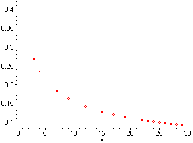
> plot([[n, sqrt(n+1) - sqrt(n)] $n=1..30], x=0..30, style=point);
Sequence (e) appears to converge to 0. This is an interesting example: the general term in the sequence is the difference of two large numbers (if is large), but it is not the numbers or individually that count, but their difference; and the difference does indeed go to 0. The next example shows that it is not always obvious when such a difference will go to 0.
> plot([[n, sqrt(n^2 + n) - n] $n=1..30], x=0..30, style=point);
In this case, we again have the difference of two large numbers. A reasonable approach to understanding this limit would be to say that if is large, then is much bigger than , and so we should be able to ignore the term under the square root. This would mean that the general term (for large ) should look like . As you can see from the graph, this argument is wrong! In fact, this sequence converges to 1/2. (The explanation for this fact is in Section 10.11 of Stewart: the Binomial Series.)
> plot([[n, sin(n)] $n=1..30], x=0..30, style=point);
This sequence is actually the hardest of all to understand rigorously, but it certainly looks from the graph as if it does not converge. (This is in fact the right answer.) There doesn't seem to be any pattern developing, however, that makes the divergence obvious. We could try plotting a few more terms of the sequence:
> plot([[n, sin(n)] $n=1..100], x=0..100, style=point);
There are more points plotted, but still nothing obvious that will confirm the divergence. In fact, this sequence will never settle down to any "simple" behaviour, such as bouncing between two values: no matter how many points you plot, the picture will look somewhat like the ones above.
Of course, Maple can compute limits algebraically:
> limit(n/(n+1), n=infinity);
Question 3
Use the limit command to verify your results from Question 2. Use it on each sequence, even the ones you thought were divergent, so that you can see how Maple indicates that the limits do not exist.
Solutions. Here are Maple's computations of the seven limits, in order.
> limit((-1)^n, n=infinity);
We saw in Question 2 that this sequence bounces back and forth between 1 and -1, so it has no limit. Maple gives the "limit" as a range: between 1 and -1. Since Maple has not given the limit as a single number, you should conclude from this output that the limit, as defined in class, does not exist.
> limit((1 + 1/n)^n, n=infinity);
It appears that Maple is aware of the relation between this sequence and the number . What about the other variations?
> limit((1 + 2/n)^n, n=infinity);
> limit((1 - 1/n)^n, n=infinity);
Hmmm...what about the general pattern? (Just in case was assigned a value elsewhere in the worksheet, let's unassign it first.)
> x := 'x';
> limit((1 + x/n)^n, n=infinity);
Interesting! Apparently, the exponential function can be computed as the limit of a sequence.
> limit(sqrt(n+1) - sqrt(n), n=infinity);
> limit(sqrt(n^2 + n) - n, n=infinity);
These two limits are consistent with what we saw in Question 2.
> limit(sin(n), n=infinity);
As in the first sequence, Maple indicates this sequence does not converge by giving a range.
Warning: In this worksheet, we have not discussed the rigorous definition of limit, which is written in a box on page 580 of Stewart. You will be expected to know this definition, and to be able to use it to show that simple limits exist.