Application Center - Maplesoft

App Preview:

Physik I

You can switch back to the summary page by clicking here.

Learn about Maple
Download Application


 

dgphysik.mw

Differentialgleichungen in der (Schul-) Physik

Quelle

Dateiname: dgphysik.mws
Dateigre: 114 KB

Name: Jan Kstle

Schule: Isolde-Kurz-Gymnasium

Klasse: 13

Datum: 16.05.99

Kategorie: Anwendungen / Physik

Thema: Differentialgleichungen in der (Schul-) Physik

Stichwrter: Selbstinduktion, Elektromagnetische Schwingungen, Schwingkreis,

      Ladevorgang, Kondensator, Differentialgleichung, Richtungsfeld  

Kurzbeschreibung: Anwendungen von Differentialgleichungen in der Physik;

      bei der Selbtstinduktion, bei elektromagnetischen Schwingungen und

      beim Ladevorgang eines Plattenkondensators.

Differentialgleichungen in der (Schul-) Physik

Selbstinduktion einer Spule

beim Einschaltvorgang

Versuchsbeschreibung: eine Spule wird an eine Stromquelle angeschlossen.

Die Stromstrke, also auch die Gesamtspannung, steigt nicht sofort auf den Wert nach OHM, sondern langsamer.

Die Induktionsspannung, die nach LENZ auftritt, ist so gerichtet, dass die Induktionsursache, also der Aufbau des B-Feldes, gehemmt wird. Die Induktionsspannung ist also umgekehrt gepolt wie die auen angelegte Spannung.

So ergibt sich folgende DGL:

U[G] = U[0]-U[ind] -> J(t)*R = U[0]-L*(diff(J(t), t)) .

> restart: with(DEtools):

Die Differentialgleichung lautet also:

> DGL:=diff(J(t),t)=(U[0]-R*J(t))/L;

DGL := diff(J(t), t) = (U[0]-R*J(t))/L

Richtungsfeld:

> L:=0.08: R:=10: U[0]:=4:

> dfieldplot(DGL,J(t),t=-0.01..0.08,J=-0.1..0.8);

[Plot]

> unassign('L','R','U[0]');

Lsen der Differentialgleichung:

> dsolve({DGL,J(0)=0},J(t));

J(t) = U[0]/R-exp(-R*t/L)*U[0]/R

> assign(%);

> J:=unapply(J(t),t);

J := proc (t) options operator, arrow; U[0]/R-exp(-R*t/L)*U[0]/R end proc

Grenzwert fr proc (t) options operator, arrow; infinity end proc .

> assume(R>0), assume(L>0);

> limit(J(t),t=infinity);

U[0]/R

Der Grenzwert ist die Spannung, die nach dem OHMschen Gesetz erreicht wird.

> L:=0.08: R:=10: U[0]:=4:

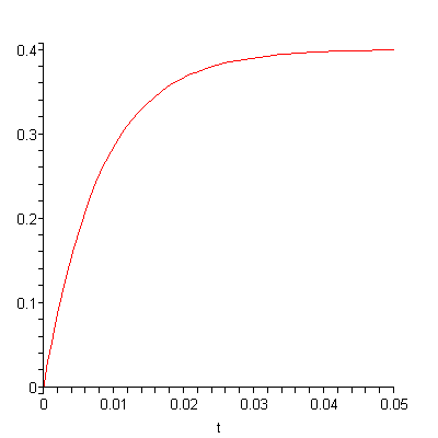
Schaubild fr die Stromstrke I beim Einschaltvorgang

> plot(J(t),t=0..0.05);

[Plot]

>

beim Ausschaltvorgang

Versuchsbeschreibung: eine Spule wird von einer Stromquelle getrennt. Der Vorgang verluft analog zum Einschaltvorgang, nur umgekehrt, dass heit die Spannung fllt nicht sofort auf Null.

Die Induktionsspannung ist so gerichtet, um die Induktionsursache, also das Zusammenbrechen des B-Feldes zu verhindern. Die Induktionsspannung ist also in die gleich gepolt wie die von auen angelegte Spannung, die aber abgtrennt wird.

Es ergibt sich folgende DGL:

U[G] = U[ind] -> J(t)*R = -L*(diff(J(t), t)) .

> restart: with(DEtools):

Differentialgleichung:

> DGL:=diff(J(t),t)=-R*J(t)/L;

DGL := diff(J(t), t) = -R*J(t)/L

Richtungsfeld:

> L:=0.06: R:=10:

> dfieldplot(DGL,J(t),t=-0.02..0.06,J=-0.1..0.6);

[Plot]

> unassign('L','R');

Lsen der DGL

> dsolve({DGL,J(0)=J0},J(t));

J(t) = J0*exp(-R*t/L)

> assign(%);

> J:=unapply(J(t),t);

J := proc (t) options operator, arrow; J0*exp(-R*t/L) end proc

Schaubild fr die Stromstrke beim Ausschaltvorgang in Abhngigkeit von der Zeit

> L:=0.06: R:=10: J0:=1:

> plot(J(t),t=0..0.04);

[Plot]

>

Gleichzeitige Darstellung des Ein- und Ausschaltvorgangs

Versuch: Die Spule wird an eine Quelle angeschlossen, die eine Rechteckspannung erzeugt.

> restart:

> R:=10: U[0]:=4: J0:=U[0]/R:

Die beiden Funktionen fr den Ein- und Ausschaltvorgang

> JE:=t->U[0]/R-exp(-R*t/L)*U[0]/R;

JE := proc (t) options operator, arrow; U[0]/R-exp(-R*t/L)*U[0]/R end proc

> JA:=t->J0*exp(-R*t/L);

JA := proc (t) options operator, arrow; J0*exp(-R*t/L) end proc

> pJ:=NULL:
for i from 0 to 0.5 by 0.1 do

a[i]:=i:

b[i]:=i+0.05:

c[i]:=i+0.1:

pJ:=pJ,t>=a[i] and t<b[i],JE(t-i),t>=b[i] and t<c[i],JA(t-(i+0.05));

od:

> p:=t->piecewise(pJ);

p := proc (t) options operator, arrow; piecewise(pJ) end proc

nderung der Eigeninduktivitt L verndert die Schnelligkeit des Spannungsaufbaus und -abfalls.

> #L:=0.12:
L:=0.08:

#L:=0.04:

> plot(p(t),t=0.0..0.5);

[Plot]

>

Elektromagnetische Schwingungen  -  'Schwingkreis'

Die Elektromagnetischen Schwingungen werden durch einen Plattenkondensator und eine Spule erzeugt, an die eine Spannung angelegt wurde. Die Dmpfung wird hier nicht mit einbezogen.

Spannung am Kondensator: U[C] = Q/C , Spannung an der Spule: U[ind] = L*(diff(J(t), t)) .

Fr U[C] = U[ind] erhlt man die Gleichung: Q(t)/C = L*(diff(J(t), t)) . Da J(t) = diff(Q(t), t) ergibt sich die DGL:

Q(t)/C = L*(diff(Q(t), `$`(t, 2))) .

Da hier die zweite Ableitung vorkommt, werden zwei Anfangsbedingungen bentigt (zwei Integrationskonstanten).

> restart: with(DEtools):

Die Differentialgleichung:

> DGL:=Q(t)/C=-L*diff(diff(Q(t),t),t);

DGL := Q(t)/C = -L*(diff(Q(t), `$`(t, 2)))

Anfangsbedingungen

> AB1:=Q(0)=QD;
Qp:=unapply(diff(Q(t),t),t);

AB2:=Qp(0)=J[0];

AB1 := Q(0) = QD

Qp := D(Q)

AB2 := D(Q)(0) = J[0]

Lsen der DGL:

> dsolve({DGL,AB1,AB2},Q(t));

Q(t) = J[0]*C^(1/2)*L^(1/2)*sin(t/(C^(1/2)*L^(1/2)))+QD*cos(t/(C^(1/2)*L^(1/2)))

> assign(%);

> Q:=unapply(Q(t),t);

Q := proc (t) options operator, arrow; J[0]*C^(1/2)*L^(1/2)*sin(t/(C^(1/2)*L^(1/2)))+QD*cos(t/(C^(1/2)*L^(1/2))) end proc

Schaubild fr die Elektromagnetische Schwingung

> L:=0.2: C:=0.5: QD:=10: J[0]:=1:

> plot(Q(t),t=0..15);

[Plot]

>

Ladevorgnge beim Kondensator

Aufladung eines des Plattenkondensators ber einen Widerstand

Versuchsbeschreibung: Ein Kondensator und ein Widerstand werden in Reihe geschaltet und an eine Stromquelle angeschlossen. Die gesamte angelegte Spannung setzt sich dann aus der Spannung die am Widerstand abfllt und der Spannung am Kondensator zusammen: U[0] = U[R]+U[C]  ->  U[0] = R*J(t)+Q(t)/C  . Fr J(t) gilt: J(t) = diff(Q(t), t) .

Es ergibt sich also folgende Differentialgleichung:

> restart: with(DEtools):

> DGL:=diff(Q(t),t)=U[0]/R-Q(t)/(C*R);

DGL := diff(Q(t), t) = U[0]/R-Q(t)/(C*R)

Richtungsfeld fr die DGL

> R:=10: C:=0.015: U[0]:=5:

> dfieldplot(DGL,Q(t),t=0..1.5,Q=0..0.15);

[Plot]

> unassign('R','C','U[0]');

Anfangsbedingung:

> AB:=Q(0)=0;

AB := Q(0) = 0

Lsen der Differentialgleichung:

> dsolve({DGL,AB},Q(t));

Q(t) = U[0]*C-exp(-t/(C*R))*U[0]*C

> assign(%);

> Q:=unapply(Q(t),t);

Q := proc (t) options operator, arrow; U[0]*C-exp(-t/(C*R))*U[0]*C end proc

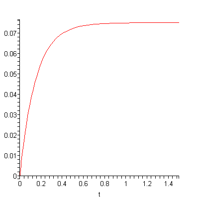
Schaubild fr die Aufladung des Plattenkondensators in Abhngigkeit von der Zeit

> R:=10: C:=0.015: U[0]:=5:

> plot(Q(t),t=0..1.5);

[Plot]

>