Application Center - Maplesoft

App Preview:

A Package for Drawing Geometric Curves (documentation in Spanish)

You can switch back to the summary page by clicking here.

Learn about Maple
Download Application


 

cosas.mws

A Package for Drawing Geometric Curves

by Dante Yvn Chavil Montenegro [dante_el_poeta@hotmail.com]

>    restart:

>    libname := "C:/mylib/CyS", libname:

>    with(CyS); with(CyS_n); with(plots):

[Analisis_regularidad, AnimaB, AnimaC, AnimaF, AnimaN, AnimaS, AnimaT, Autor, CB, CGB, CGN, CGT, CL, CLB, CLN, CLT, CN, CT, CTraza, Ca, Cd, Christoffel, Circunferencia_Osculatriz, Ckappa, `Clasificaci...
[Analisis_regularidad, AnimaB, AnimaC, AnimaF, AnimaN, AnimaS, AnimaT, Autor, CB, CGB, CGN, CGT, CL, CLB, CLN, CLT, CN, CT, CTraza, Ca, Cd, Christoffel, Circunferencia_Osculatriz, Ckappa, `Clasificaci...
[Analisis_regularidad, AnimaB, AnimaC, AnimaF, AnimaN, AnimaS, AnimaT, Autor, CB, CGB, CGN, CGT, CL, CLB, CLN, CLT, CN, CT, CTraza, Ca, Cd, Christoffel, Circunferencia_Osculatriz, Ckappa, `Clasificaci...
[Analisis_regularidad, AnimaB, AnimaC, AnimaF, AnimaN, AnimaS, AnimaT, Autor, CB, CGB, CGN, CGT, CL, CLB, CLN, CLT, CN, CT, CTraza, Ca, Cd, Christoffel, Circunferencia_Osculatriz, Ckappa, `Clasificaci...
[Analisis_regularidad, AnimaB, AnimaC, AnimaF, AnimaN, AnimaS, AnimaT, Autor, CB, CGB, CGN, CGT, CL, CLB, CLN, CLT, CN, CT, CTraza, Ca, Cd, Christoffel, Circunferencia_Osculatriz, Ckappa, `Clasificaci...
[Analisis_regularidad, AnimaB, AnimaC, AnimaF, AnimaN, AnimaS, AnimaT, Autor, CB, CGB, CGN, CGT, CL, CLB, CLN, CLT, CN, CT, CTraza, Ca, Cd, Christoffel, Circunferencia_Osculatriz, Ckappa, `Clasificaci...

[AGNESI, ASTROIDE, ASTROIDE_TRI, BONETE, CARACOLAS, CARACOLP, CARDIODE, CATENARIA, CATENARIA_S, CICLOIDE, CILINDRO, CIRCUNFERENCIA, CISOIDE, CLOTOIDE, DELTOIDE, DIAMANTE, ELIPSE, `ELIPSE_CBICA`, ELIPS...
[AGNESI, ASTROIDE, ASTROIDE_TRI, BONETE, CARACOLAS, CARACOLP, CARDIODE, CATENARIA, CATENARIA_S, CICLOIDE, CILINDRO, CIRCUNFERENCIA, CISOIDE, CLOTOIDE, DELTOIDE, DIAMANTE, ELIPSE, `ELIPSE_CBICA`, ELIPS...
[AGNESI, ASTROIDE, ASTROIDE_TRI, BONETE, CARACOLAS, CARACOLP, CARDIODE, CATENARIA, CATENARIA_S, CICLOIDE, CILINDRO, CIRCUNFERENCIA, CISOIDE, CLOTOIDE, DELTOIDE, DIAMANTE, ELIPSE, `ELIPSE_CBICA`, ELIPS...
[AGNESI, ASTROIDE, ASTROIDE_TRI, BONETE, CARACOLAS, CARACOLP, CARDIODE, CATENARIA, CATENARIA_S, CICLOIDE, CILINDRO, CIRCUNFERENCIA, CISOIDE, CLOTOIDE, DELTOIDE, DIAMANTE, ELIPSE, `ELIPSE_CBICA`, ELIPS...
[AGNESI, ASTROIDE, ASTROIDE_TRI, BONETE, CARACOLAS, CARACOLP, CARDIODE, CATENARIA, CATENARIA_S, CICLOIDE, CILINDRO, CIRCUNFERENCIA, CISOIDE, CLOTOIDE, DELTOIDE, DIAMANTE, ELIPSE, `ELIPSE_CBICA`, ELIPS...
[AGNESI, ASTROIDE, ASTROIDE_TRI, BONETE, CARACOLAS, CARACOLP, CARDIODE, CATENARIA, CATENARIA_S, CICLOIDE, CILINDRO, CIRCUNFERENCIA, CISOIDE, CLOTOIDE, DELTOIDE, DIAMANTE, ELIPSE, `ELIPSE_CBICA`, ELIPS...
[AGNESI, ASTROIDE, ASTROIDE_TRI, BONETE, CARACOLAS, CARACOLP, CARDIODE, CATENARIA, CATENARIA_S, CICLOIDE, CILINDRO, CIRCUNFERENCIA, CISOIDE, CLOTOIDE, DELTOIDE, DIAMANTE, ELIPSE, `ELIPSE_CBICA`, ELIPS...

>    Prod_Vect([1,1,2],[1,0,2]);

[2, 0, -1]

>    P_esc([1,3],[2,1]);

5

>    J([x1,x2]);

[-x2, x1]

>    Circu:=a->CIRCUNFERENCIA(a)(t);

Circu := proc (a) options operator, arrow; CyS_n:-CIRCUNFERENCIA(a)(t) end proc

>    # Traza de la circunferencia de radio 1 centrada en el origen
CTraza(Circu(1),[t=0..2*Pi,color=blue,scaling=constrained]);

[Maple Plot]

>    eli:=ELIPSE(1.5,1)(t):

>    alpha:=KAPPA23(eli)(t):

>    CTraza(alpha, [t=0..2*Pi, color=navy, axes=boxed, numpoints=1000,thickness=2,orientation=[33,65],scaling=constrained]);

[Maple Plot]

>    HIPOTROCOIDE(8, 5)(t);

[8*cos(t)+5*cos(4*t), 8*sin(t)-5*sin(4*t)]

>    hip:=HIPOTROCOIDE(8, 5)(t):

>    alpha:=KAPPA23(hip)(t):

>    CTraza(alpha, [t=0..2*Pi, color=green, axes=boxed, numpoints=1000,thickness=2,orientation=[19,19]]);

[Maple Plot]

>   

>    Cn(Circu(a)); # norma
simplify(%);

(a^2*cos(t)^2+a^2*sin(t)^2)^(1/2)

csgn(a)*a

>    Cv(Circu(a))(2/8*sqrt(Pi)); # vector velocidad

[-a*sin(1/4*Pi^(1/2)), a*cos(1/4*Pi^(1/2))]

>    Ca(Circu(a))(0); # vector aceleracion

[-a, 0]

>    Cd(Circu(a),4)(t); # cuarta derivada de la curva

[a*cos(t), a*sin(t)]

>    Elip:=(a,b)->ELIPSE(a,b)(t);

Elip := proc (a, b) options operator, arrow; CyS_n:-ELIPSE(a,b)(t) end proc

>    Cr(Elip(2,1))(Pi/8); # rapidez

(4-3*cos(1/8*Pi)^2)^(1/2)

>    CT(Elip(2,1))(Pi/8); # Campo tangente

[-2*sin(1/8*Pi)/(4-3*cos(1/8*Pi)^2)^(1/2), cos(1/8*Pi)/(4-3*cos(1/8*Pi)^2)^(1/2)]

>    CN(Elip(2,1))(Pi/8); # Campo normal

[-cos(1/8*Pi), -2*sin(1/8*Pi)]/(4-3*cos(1/8*Pi)^2)^(1/2)

>    CB([sin(t),2*cos(t),sin(t)])(Pi/8); # Campo binormal solo para curvas en 3d

[1/2*2^(1/2), 0, -1/2*2^(1/2)]

>    # Hallar los puntos de irregularidad

>    Hallar_puntos_irregularidad(CICLOIDE(1,1)(t),t,true);

Las funciones coordenadas  de la curva son:

t-sin(t), 1-cos(t)

Las derivadas de las funciones coordenadas son:

1-cos(t), sin(t)

Resolviendo el sistema:

1-cos(t) = 0, sin(t) = 0

obtenemos:

{t = 2*Pi*_Z1}

>    Hallar_puntos_irregularidad(ASTROIDE_TRI(a)(t),t,true);

Las funciones coordenadas  de la curva son:

a*cos(t)^3, a*sin(t)^3, cos(2*t)

Las derivadas de las funciones coordenadas son:

-3*a*cos(t)^2*sin(t), 3*a*sin(t)^2*cos(t), -2*sin(2*t)

Resolviendo el sistema:

-3*a*cos(t)^2*sin(t) = 0, 3*a*sin(t)^2*cos(t) = 0, -2*sin(2*t) = 0

obtenemos:

{t = -1/2*Pi+2*Pi*_Z2}, {t = 1/2*Pi+2*Pi*_Z3}, {t = Pi*_Z4}

>    # Analisis de regularidad en puntos dados

>    Analisis_regularidad(CICLOIDE(1,1)(t),2*Pi);

De la curva:

beta(t) = [t-sin(t), 1-cos(t)]

su vector velocidad es:

D(beta)(t) = [1-cos(t), sin(t)]

Al analizar la regularidad de la curva en:

t = 2*Pi

la curva NO ES REGULAR, ya que su vector velocidad es:

D(beta)(2*Pi) = [0, 0]

>    Analisis_regularidad(ASTROIDE_TRI(a)(t),Pi/2+2*Pi);

De la curva:

beta(t) = [a*cos(t)^3, a*sin(t)^3, cos(2*t)]

su vector velocidad es:

D(beta)(t) = [-3*a*cos(t)^2*sin(t), 3*a*sin(t)^2*cos(t), -2*sin(2*t)]

Al analizar la regularidad de la curva en:

t = 5/2*Pi

la curva NO ES REGULAR, ya que su vector velocidad es:

D(beta)(5/2*Pi) = [0, 0, 0]

>    # Hallando reparametrizacin por su longitud de arco

>    Hallar_reparametrizacin([a*t+b,c*t+d],t,0);

Este programa permite hallar una reparametrizacinde la curva beta por su funcin longitud de arco.La curva

gamma(t) = [a*t+b, c*t+d]

no esta parametrizada por su longitud de arco, ya que:

Rapidez = (a^2+c^2)^(1/2)

La funcin longitud de arco, a partir de

t[0] = 0

es:

s = (a^2+c^2)^(1/2)*t

La funcin inversa de s es dada por:

t = s/(a^2+c^2)^(1/2)

Por tanto

gamma(s) = [a*s/(a^2+c^2)^(1/2)+b, c*s/(a^2+c^2)^(1/2)+d]

es la curva reparametrizada por su longitud de arco.

>    Hallar_reparametrizacin([a*t+b,b*t+a,a*t],t,0);

Este programa permite hallar una reparametrizacinde la curva beta por su funcin longitud de arco.La curva

gamma(t) = [a*t+b, b*t+a, a*t]

no esta parametrizada por su longitud de arco, ya que:

Rapidez = (2*a^2+b^2)^(1/2)

La funcin longitud de arco, a partir de

t[0] = 0

es:

s = (2*a^2+b^2)^(1/2)*t

La funcin inversa de s es dada por:

t = s/(2*a^2+b^2)^(1/2)

Por tanto

gamma(s) = [a*s/(2*a^2+b^2)^(1/2)+b, b*s/(2*a^2+b^2)^(1/2)+a, a*s/(2*a^2+b^2)^(1/2)]

es la curva reparametrizada por su longitud de arco.

>    # Longitud e interpretacin geometrica de la longitud de arco

>    elip:=(a,b)->ELIPSE(a,b)(t):

>    CL(elip(2,1.5))(0,3*Pi/2);

8.288809560

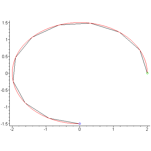
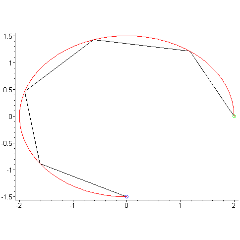
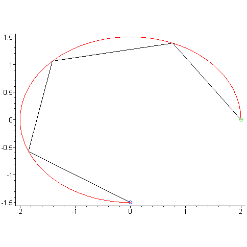
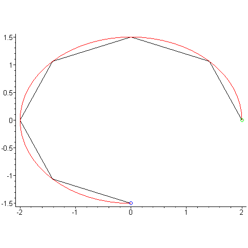
>    for i from 2 to 10 do
LongGraf(elip(2,1.5),0,3*Pi/2,i,[axes=frame,scaling=constrained],15);
end;

[Maple Plot]

[Maple Plot]

[Maple Plot]

[Maple Plot]

[Maple Plot]

[Maple Plot]

[Maple Plot]

[Maple Plot]

[Maple Plot]

>    hlice:=(a,b)->HLICE_CIRCULAR(a,b)(t);

`hlice` := proc (a, b) options operator, arrow; CyS_n:-`HLICE_CIRCULAR`(a,b)(t) end proc

>    hlice(1,0.2):

>    CL(hlice(1,0.2))(0,2*Pi);

6.407616900

>    for i from 2 to 10 do
LongGraf(hlice(1,0.2),0,2*Pi,i,[axes=frame,scaling=constrained],15);
end;

[Maple Plot]

[Maple Plot]

[Maple Plot]

[Maple Plot]

[Maple Plot]

[Maple Plot]

[Maple Plot]

[Maple Plot]

[Maple Plot]

>    # Curvatura y torsin

>    Ckappa(OCHO(t))(t);

(-sin(t)*(-cos(t)^2+sin(t)^2)-4*sin(t)*cos(t)^2)/(-3*cos(t)^2+4*cos(t)^4+1)^(3/2)

>    # en el espacio

>    alpha:=[sin(t),cos(t),sin(t)*cos(t)];

alpha := [sin(t), cos(t), sin(t)*cos(t)]

>    Ckappa(alpha)(t);

1/2*(1-6*cos(t)^4+6*cos(t)^2)^(1/2)/((-2*cos(t)^2+2*cos(t)^4+1)^3)^(1/2)

>    Ctau(alpha)(t);

-3/2*(-1+2*cos(t)^2)/(-1+6*cos(t)^4-6*cos(t)^2)

>    # Evoluta

>    Evoluta(Elip(3/2,1))(t); # evoluta de la elipse

[5/6*cos(t)^3, -5/4*sin(t)+5/4*sin(t)*cos(t)^2]

>    CTraza(expand(%),[t=0..2*Pi]):
CTraza(Elip(3/2,1),[t=0..2*Pi,color=blue]):
plots[display](%,%%,scaling=constrained);

[Maple Plot]

>    Cisoide:=(a)->CISOIDE(a)(t);

Cisoide := proc (a) options operator, arrow; CyS_n:-CISOIDE(a)(t) end proc

>    a1:=expand(Evoluta(Cisoide(1))(t)):

>    a2:=expand(Evoluta(a1)(t)):

>    a3:=expand(Evoluta(a2)(t)):

>    g1:=CTraza(a1,[t=-2..2,scaling=constrained,color=blue]):

>    g2:=CTraza(a2,[t=-2..2,scaling=constrained,color=green]):

>    g3:=CTraza(a3,[t=-2..2,scaling=constrained,color=maroon]):

>    g4:=CTraza(CISOIDE(1),[t=-2..2,scaling=constrained]):

>    plots[display](g||(1..4),view=[-4.5..4.5,-4.5..4.5],title="La cisoide y sus tres primeras evolutas");

[Maple Plot]

>    # Evolvente

>    Evolvente(Circu(1),0)(t);

[sin(t)*t+cos(t), -cos(t)*t+sin(t)]

>    CTraza(expand(%),[t=0..2*Pi, color=blue]):
CTraza(Circu(1),[t=0..2*Pi]):
plots[display](%,%%,scaling=constrained);

[Maple Plot]

>    a1:=expand(Evolvente(Circu(1),0)(t)):
a2:=expand(Evolvente(a1,0)(t)):
a3:=expand(Evolvente(a2,0)(t)):
g1:=CTraza(a1,[t=0..2*Pi,color=maroon,scaling=constrained,axes=none,numpoints=1000,thickness=1,numpoints=1000]):
g2:=CTraza(a2,[t=0..2*Pi,color=maroon,scaling=constrained,axes=none,numpoints=1000,thickness=1,numpoints=1000]):
g3:=CTraza(a3,[t=0..2*Pi,color=maroon,scaling=constrained,axes=none,numpoints=1000,thickness=1,numpoints=1000]):
g4:=CTraza(Circu(1),[t=0..2*Pi,color=black,scaling=constrained,axes=none,numpoints=1000,numpoints=1000]):
plots[display](g||(1..4),title="Una circunferencia y sus tres primeras evolventes");

[Maple Plot]

>    # Evolvente numrica
# esta solo se usa cuando no se puede obtener resultado simbolico con Evolvente

>    Ocho:=OCHO(t):

>    EvolventeNumrica(Ocho,0)(0,2*Pi);

[Maple Plot]

>    # Paralela

>    Paralela(Elip(a,b),s)(t);

[-b*cos(t)*s/(a^2-a^2*cos(t)^2+b^2*cos(t)^2)^(1/2)+a*cos(t), -a*sin(t)*s/(a^2-a^2*cos(t)^2+b^2*cos(t)^2)^(1/2)+b*sin(t)]

>    B:=seq(Paralela(Elip(2,1),0.85*s)(t),s=0..4):
g1:=CTraza(B[1],[t=0..2*Pi,color=green,scaling=constrained]):
g2:=CTraza(B[2],[t=0..2*Pi,color=blue,scaling=constrained]):
g3:=CTraza(B[3],[t=0..2*Pi,color=maroon,scaling=constrained]):
g4:=CTraza(B[4],[t=0..2*Pi,color=violet,scaling=constrained]):
plots[display](g||(1..4),title="Cuatro curvas paralelas a t->Elipse(2,1,t)");

[Maple Plot]

>    # Podaria

>    a2:=Podaria(Circu(1),[1,1])(t):
g1:=CTraza(Circu(1),[t=0..2*Pi,scaling=constrained,color=orange]):
g2:=CTraza(a2,[t=0..2*Pi,scaling=constrained,color=blue]):
plots[display](g||(1..2));

[Maple Plot]

>    a2:=Podaria(Circu(1),[0.5,0.86])(t):
g1:=CTraza(Circu(1),[t=0..2*Pi,scaling=constrained,color=orange]):
g2:=CTraza(a2,[t=0..2*Pi,scaling=constrained,color=blue]):
plots[display](g||(1..2));

[Maple Plot]

>    Podaria(Circu(1),[0,0])(t): simplify(%);

[cos(t), sin(t)]

>    # permite obtener una ecuacin implicita de una curva en el plano

>    Parametro_Impli(Circu(a),x,y);

[{t = arctan(y/a,x/a)}, {y^2+x^2-a^2}]

>    Parametro_Impli(Elip(8,3),x,y);

[{t = arctan(1/3*y,1/8*x)}, {64*y^2+9*x^2-576}]

>    # Curvatura

>    Ocho:=OCHO(t);

Ocho := [sin(t), sin(t)*cos(t)]

>    Ckappa(Ocho)(t):
simplify(%);

-sin(t)*(2*cos(t)^2+1)/(-3*cos(t)^2+4*cos(t)^4+1)^(3/2)

>    plot(%,t=0..2*Pi,title="Curvatura de la curva figura de ocho",color=green, thickness=2);

[Maple Plot]

>    # Proporciona informe de algunas propiedades geomtricas de la curva

>    Informe(Elip(2,1))(t);

La curva:

beta(t) = [2*cos(t), sin(t)]

posee las siguientes propiedades geomtricas.

   Velocidad:

[-2*sin(t), cos(t)]

   Aceleracin:

[-2*cos(t), -sin(t)]

   Rapidez:

(-3*cos(t)^2+4)^(1/2)

   Campo Tangente:

[-2*sin(t)/(-3*cos(t)^2+4)^(1/2), cos(t)/(-3*cos(t)^2+4)^(1/2)]

   Campo Normal:

[-cos(t), -2*sin(t)]/(-3*cos(t)^2+4)^(1/2)

   Curvatura:

(2*cos(t)^2+2*sin(t)^2)/(-3*cos(t)^2+4)^(3/2)

   Ecuacin de la lnea tangete:

[2*cos(t)-4*s*sin(t)/(-6*cos(2*t)+10)^(1/2), sin(t)+2*s*cos(t)/(-6*cos(2*t)+10)^(1/2)]

   Ecuacin de la lnea normal:

[2*cos(t)-2*s*cos(t)/(-6*cos(2*t)+10)^(1/2), sin(t)-4*s*sin(t)/(-6*cos(2*t)+10)^(1/2)]

>    Informe([t,t^2,t^3])(t);

La curva:

beta(t) = [t, t^2, t^3]

posee las siguientes propiedades geomtricas.

   Velocidad:

[1, 2*t, 3*t^2]

   Aceleracin:

[0, 2, 6*t]

   Rapidez:

(1+4*t^2+9*t^4)^(1/2)

   Campo Tangente:

[1/((1+4*t^2+9*t^4)^(1/2)), 2*t/(1+4*t^2+9*t^4)^(1/2), 3*t^2/(1+4*t^2+9*t^4)^(1/2)]

   Campo Normal:

[-t*(2+9*t^2)/(1+9*t^4+9*t^2)^(1/2)/(1+4*t^2+9*t^4)^(1/2), -(9*t^4-1)/(1+9*t^4+9*t^2)^(1/2)/(1+4*t^2+9*t^4)^(1/2), 3*t*(2*t^2+1)/(1+9*t^4+9*t^2)^(1/2)/(1+4*t^2+9*t^4)^(1/2)]

   Campo Binormal:

[3*t^2/(1+9*t^4+9*t^2)^(1/2), -3*t/(1+9*t^4+9*t^2)^(1/2), 1/((1+9*t^4+9*t^2)^(1/2))]

   Curvatura:

2*(1+9*t^4+9*t^2)^(1/2)/(1+4*t^2+9*t^4)^(3/2)

   Torsin:

3/(1+9*t^4+9*t^2)

   Ecuacin de la lnea tangete:

[t+s/(1+4*t^2+9*t^4)^(1/2), t^2+2*s*t/(1+4*t^2+9*t^4)^(1/2), t^3+3*s*t^2/(1+4*t^2+9*t^4)^(1/2)]

   Ecuacin de la lnea normal:

[t-s*t*(2+9*t^2)/(1+9*t^4+9*t^2)^(1/2)/(1+4*t^2+9*t^4)^(1/2), t^2-s*(9*t^4-1)/(1+9*t^4+9*t^2)^(1/2)/(1+4*t^2+9*t^4)^(1/2), t^3+3*s*t*(2*t^2+1)/(1+9*t^4+9*t^2)^(1/2)/(1+4*t^2+9*t^4)^(1/2)]

   Ecuacin de la lnea binormal:

[t+3*s*t^2/(1+9*t^4+9*t^2)^(1/2), t^2-3*s*t/(1+9*t^4+9*t^2)^(1/2), t^3+s/(1+9*t^4+9*t^2)^(1/2)]

>    # Animacion de la formacin de la traza de una curva en el plano

>    AnimaC([sin(t),cos(t)],0,2*Pi,[color=blue,scaling=constrained]);

[Maple Plot]

>    # Animacion de la formacin de la traza de una curva en el espacio

>    AnimaC([sin(t),cos(t),sin(t)*cos(t)],0,3*Pi,[color=blue,axes=boxed,scaling=constrained,numpoints=1000]);

[Maple Plot]

>    # Animacin del recorrido del vector tangente

>    AnimaT([sin(t),cos(t)],0,2*Pi,0.5);

[Maple Plot]

>    AnimaT([sin(t),cos(t),sin(t)*cos(t)],0,2*Pi,0.5);

[Maple Plot]

>    # Animacin del recorrido del vector normal

>    AnimaN([sin(t),cos(t)],0,2*Pi,0.5);

[Maple Plot]

>    AnimaN([sin(t),cos(t),sin(t)*cos(t)],0,2*Pi,0.5);

[Maple Plot]

>    # Animacin del recorrido del vector binormal

>    AnimaB([sin(t),cos(t),sin(t)*cos(t)],0,2*Pi,0.5);

[Maple Plot]

>    # obtencin de la representacin grfica en el plano de curva con curvatura prefijada

>    kappa:=s+sin(s):

>    Curva_Curvatura2d(kappa,-18,18,0,0,0,0,[color=blue,numpoints=1500]);

[Maple Plot]

>    kappa2:=s*sin(s):

>    Curva_Curvatura2d(kappa2,-12,12,0,0,0,0,[color=orange,numpoints=2000,scaling=constrained]);

[Maple Plot]

>    kappa3:=s*sin(s)**2:

>    Curva_Curvatura2d(kappa3,-20,20,0,0,0,0,[color=black,numpoints=1500]);

[Maple Plot]

>    kappa4:=s:

>    g1:=Curva_Curvatura2d(kappa4,-20,20,0,0,0,0,[color=yellow,numpoints=1500]):
g2:=Curva_Curvatura2d(kappa4,-20,20,0,0,0,Pi/3,[color=blue,numpoints=1500]):
g3:=Curva_Curvatura2d(kappa4,-20,20,0,0,0,2*Pi/3,[numpoints=1500]):
display(g||(1..3));

[Maple Plot]

>    kappa5:=s*sin(s):

>    Curva_Curvatura2d(kappa5,-40,40,0,0,0,0,[numpoints=1500]);

[Maple Plot]

>   

>    # obtencin de representacin grfica en el espacio de curva con curvatura y torsin prefijadas

>    kappa1:=s*sin(s):
tau1:=cos(s):

>    setoptions3d(tickmarks=[0,0,0],axes=boxed,thickness=2,orientation=[-13,-99]):

>    Curva_Curvatura3d(kappa1,tau1,-10,10,1,0,0,0,1,0,0,0,1,0,[numpoints=1500,color=orange]);

[Maple Plot]

>   

>    # Campo de vectores tangentes y normales 2d

>    elip:=(a,b)->ELIPSE(a,b)(t):

>    g1:=seq(CGT(elip(1.5,1),0.5,0,2*Pi,2*Pi*i/60,1,[scaling=constrained]),i=1..60):
g2:=CTraza(elip(1.5,1),[t=0..2*Pi,filled=true,color=gray]):
plots[display]({g1,g2},title="Campo de vectores tangente",titlefont=[TIMES,BOLD,12]);

Error, (in plot) invalid arguments

[Maple Plot]

>    g1:=seq(CGN(elip(1.5,1),2.5,0,2*Pi,2*Pi*i/60,1),i=1..60):
g2:=CTraza(elip(1.5,1),[t=0..2*Pi,filled=true,color=gray]):
plots[display]({g1,g2},title="Campo de vectores normales",titlefont=[TIMES,BOLD,12]);

Error, (in plot) invalid arguments

[Maple Plot]

>    # Campo de vectores tangentes normales y binormales para 3d

>    hlice:=HLICE_CIRCULAR(1,0.2)(t):

>    seq(CGT(hlice,1,0,4*Pi,4*Pi*i/100,[axes=boxed,orientation=[-62,58],numpoints=1000]),i=1..100):
display(%);

[Maple Plot]

>    seq(CGN(hlice,1,0,4*Pi,4*Pi*i/100,[axes=boxed,orientation=[-62,58],numpoints=1000]),i=1..100):
display(%);

[Maple Plot]

>    seq(CGB(hlice,1,0,4*Pi,4*Pi*i/100,[axes=boxed,orientation=[-62,58],numpoints=1000]),i=1..100):
display(%);

[Maple Plot]

>    # tubos alrededor de curvas en el espacio

>    alpha:=HLICE_CIRCULAR(2,0.5)(t);

alpha := [2*cos(t), 2*sin(t), .5*t]

>    Tubo_Curva(alpha)(r,theta);

[1/17*sin(t)*17^(1/2)*sin(theta)*r-.9999999999*cos(t)*cos(theta)*r+2*cos(t), -1/17*cos(t)*17^(1/2)*sin(theta)*r-.9999999999*sin(t)*cos(theta)*r+2*sin(t), 4/17*17^(1/2)*sin(theta)*r+.5*t]
[1/17*sin(t)*17^(1/2)*sin(theta)*r-.9999999999*cos(t)*cos(theta)*r+2*cos(t), -1/17*cos(t)*17^(1/2)*sin(theta)*r-.9999999999*sin(t)*cos(theta)*r+2*sin(t), 4/17*17^(1/2)*sin(theta)*r+.5*t]

>    Tubo_Grfica(alpha, [t=0..4*Pi, radius=0.5, grid=[60,10], scaling=constrained, orientation=[-58,54], lightmodel=light2, style=PATCH,axes=boxed,color=COLOR(RGB,1,0.5,1)]);

[Maple Plot]

>    NUDO_TOROIDAL(a,b,c,p,q)(t);

[(a+b*cos(q*t))*cos(p*t), (a+b*cos(q*t))*sin(p*t), c*sin(q*t)]

>    CTraza(NUDO_TOROIDAL(8,3,5,2,5)(t), [t=0..2*Pi, grid=[200,100], orientation=[54,16], axes=boxed, scaling=constrained, color=black, thickness=2,numpoints=2000]);

[Maple Plot]

>    Tubo_Grfica(NUDO_TOROIDAL(8,3,5,2,5)(t), [t=0..2*Pi, radius=1.5, grid=[80,10], scaling=constrained, orientation=[53,19], lightmodel=light2, style=PATCH,axes=boxed,color=COLOR(RGB,1,0.5,1)]);

[Maple Plot]

>    Tubo_Grfica(NUDO_TOROIDAL(8,3,5,1,10)(t), [t=0..2*Pi, radius=1.5, grid=[180,12], scaling=constrained, orientation=[53,19], lightmodel=light2, style=PATCHNOGRID,axes=boxed,color=COLOR(RGB,0.5,0.3,0.5)]);

[Maple Plot]

>    OCHO_NUDO(t):=[10*(cos(t)+cos(3*t))+cos(2*t)+cos(4*t),6*sin(t)+10*sin(3*t),4*sin(t)*sin(5*t/2)+4*sin(4*t)-2*sin(6*t)]:

>    CTraza(OCHO_NUDO(t), [t=0..2*Pi, grid=[200,100],orientation=[54,16], axes=boxed, scaling=constrained,thickness=4,numpoints=2000]);

[Maple Plot]

>    Tubo_Grfica(OCHO_NUDO(t), [t=0..2*Pi, radius=1.5, grid=[180,12], scaling=constrained, orientation=[53,19], axes=boxed]);

[Maple Plot]

>    # curvatura de una curva en el n-simo espacio

>    Ckappan:=alpha->proc(t0)
local v, a, pe, nume, deno;
v:=Cv(alpha)(t0):
a:=Ca(alpha)(t0):
pe:=diff(Cn(v),t);
nume:=Cn(expand(Cn(v)*a)-expand(subs(t=t0,pe)*v)):
deno:=Cn(v)^3:
nume/deno;
end:

>    Ckappan([sin(t),cos(t)])(t); simplify(%);

(sin(t)^2*(sin(t)^2+cos(t)^2)+cos(t)^2*(sin(t)^2+cos(t)^2))^(1/2)/(sin(t)^2+cos(t)^2)^(3/2)

1

>    Ckappan([sin(t),cos(t),sin(t)*cos(t)])(t): simplify(%);

1/2*(1-6*cos(t)^4+6*cos(t)^2)^(1/2)/((-2*cos(t)^2+2*cos(t)^4+1)^3)^(1/2)

>    Ckappa([sin(t),cos(t),sin(t)*cos(t)])(t): simplify(%);

1/2*(1-6*cos(t)^4+6*cos(t)^2)^(1/2)/((-2*cos(t)^2+2*cos(t)^4+1)^3)^(1/2)

>    Ckappan([sin(t),cos(t),sin(t)*cos(t),t^2])(t): simplify(%);

1/2*(2*t^2+32*cos(t)^2*t^2-32*cos(t)^4*t^2+32*t*sin(t)*cos(t)^3-16*sin(t)*cos(t)*t+5-2*cos(t)^2+2*cos(t)^4)^(1/2)/((-2*cos(t)^2+2*cos(t)^4+2*t^2+1)^3)^(1/2)

>    alpha:=[cos(t/2),sin(t/2),t/2]:

>    # ecuacin de la linea tangente, normal y binormal (3d)

>    CLT(alpha,s)(t);

[cos(1/2*t)-1/2*s*sin(1/2*t)*2^(1/2), sin(1/2*t)+1/2*s*cos(1/2*t)*2^(1/2), 1/2*t+1/2*s*2^(1/2)]

>    CLN(alpha,s)(t);

[cos(1/2*t)-s*cos(1/2*t), sin(1/2*t)-s*sin(1/2*t), 1/2*t]

>    CLB(alpha,s)(t);

[cos(1/2*t)+1/2*s*sin(1/2*t)*2^(1/2), sin(1/2*t)-1/2*s*cos(1/2*t)*2^(1/2), 1/2*t+1/2*s*2^(1/2)]

>