Applications of Numerical Continuation
ODE-IVP Approach
Hakan Tiftikci Turkey hakan.tiftikci@yahoo.com.tr
Introduction
In this application, numerical continuation is applied to surface-surface intersection problem and kinematic analysis of a common mechanism called fourbar. There are numerous approaches to solve Numerical Continuation problem [Eugene,Kurt]. Approach employed in this work is to convert (nonlinear) equation system to a differential system which in turn describes an ODE-IVP problem, where initial condition comes from any solution on the continuation determined.
Overview of Numerical Continuation
Numerical continuation methods follow the solution of one-parameter-family multivariate equation system as the parameter is varied continuously (or updated by small amounts). Symbolically such system is described by In usual form, and there are equations in unknowns so that for a fixed values of parameter , system becomes square and determinate. As the parameter is varied, point(s)/solution(s) of the system of equations trace the locus of solution as a curve in . If then the system is either underdetermined or overdetermined and usual procedure may be applied in least-square sense (using Moore-Penrose pseudoinverse as in Newton iteration).
Typical introductory illustration in literature involves solving a multivariate equation system in presence of another "simpler" equation system whose solution is available or easier to solve than the original. In that case, the so-called "homotopy" function defined by allows continuing to zero of starting with available solution obtained from simpler function and varying parameter from 0 to 1.
For detailed explanation of available methods see [Eugene,Kurt]
Employed Method
The method employed in this work converts continuation problem to an ODE-IVP problem. The method required that image space and domain space dimensions are equal (excluding the parameter ) so there are equations in unknowns ,
...
Geometrically this set describes hypersurfaces in (that constrain the variables ) so that the locus is a curve in
Total differential of the equation system is
denoting
total differentials in vectorial notation become dot product of gradients and differential
Above conditions geometrically indicate that the tangent to solution must be orthogonal to each of gradients So if a direction (vector) can be found such that it is orthogonal to all gradients, then solution curve can be traced by following this direction. Procedure given below determines this orthogonal vector.
Given independent vectors in dimensional space, there is a unique direction in dimensional space orthogonal to all vectors given by
where denotes basis vectors used to decompose/project vectors but treated as a symbol in this determinant expression (general orthogonal vector concept may be related to multilinear algebra with wedge products and Hodge star producing better notation, but to make implementation clear here, matrix notation is used) For example, in 2D there is unique perpendicular direction to 1 vector given by
and in 3D there is unique direction orthogonal to 2 vectors given by
which is recognized to be cross product of vectors
Thus direction of solution curve tangent may be obtained from gradients by
Since this direction vector is is parallel to tangent of solution curve where is a suitable scaling scalar, continuation problem is equivalant to differential equation
where is an arbitrary time-like parameter and need not to be interpretable, is scaling parameter and is vector orthogonal to all gradients Note that for some problems it is preferrable to have one of the variables as differentiation parameter so that one can observe other variables with respect to and this approach is commonly used in kinematic analysis of mechanisms .
Initialization
Procedure Definitions
Basic Rotation Matrices
Following functions define rotation matrices about X,Y,Z axis. This matrices will be used to orient surfaces by Euler angles
Application to Surface-Surface intersections
In this section continuation technique described above is applied to determine intersection of two surfaces. To illustrate the application of the method, surfaces are represented both in explicit and implicit form and continuation is applied in explicit-explicit, implicit-implicit, implicit-explicit combinations of two surfaces.
One of the surfaces if ellipsoid of radii in 3 axis given implicitly by
and explicitly by parameters
where are angle of position vector with z-axis and xy-plane
Other surface is cylinder of radius given implicitly by
If both surface representation are selected as explicit then equations take the form
which is 3 scalar equations in four variables For both implicit representation there are two equations
involving three variables
For implicit-explicit case there are two sub alternatives. Equations are either
having variables either
or
Following table summarize the configurations to represent two surfaces whose intersection is to be determined. Note that #Equaions=#Variables-1 for all configurations as required.
Configuration
Equations
Variables
#Equations
#Variables
Explicit-Explicit
3
4
Implicit-Implicit
{
2
Explicit-Implicit
5
Summary of the application of the technique in following sections is described in following steps
Not: Steps 2-4 may be replaced by more concise implementation using Minors of matrix
Define Surfaces
Sphere implicit and Explicit (Parametric) Representations
Cylinder implicit and Explicit (Parametric) Representations
Setup example surfaces
Set radii of ellipsoid in X,Y,Z axis
Set rotation matrix to orient ellipsoid (45 degrees turn around x-axis and then 60 degrees turn about rotated z-axis)
Map global Cartesian coordinates to local frame
Determine implicit representation using transformed local coordinates
Determine explicit representation in local coordinates and transform it to global frame
Set cylinder radius
Determine implicit representation of cylinder
Determine explicit representation of cylinder
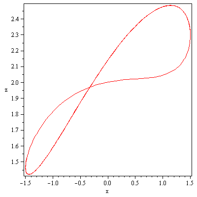
Implicit-Implicit Case
Define implicit equations for intersection of two surfaces. There are two scalar equations in three variables
Compute Jacobian (~ gradients augmented)
Add basis vector symbols to compute perpendicular direction
equivalent computation using minor of Jacobian matrix
Define ODE-IVP description of continuation problem
To determine initial condition fix one of the variables
and solve for others
define initial condition
Define ODE-IVP
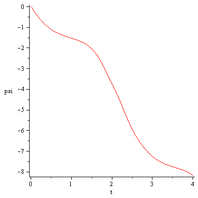
Solve numerically
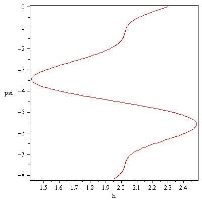
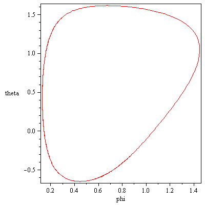
plot variables against the ODE independent variable
plot solutions in the space of variables
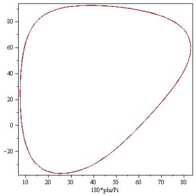
Define the residuals
Plot residuals
Explicit-Explicit Case
Explicit-Implicit Case
Application to Fourbar Mechanism
A fourbar mechanism consists of 4 rigid links connected to each other by revolute joints (wikipedia). One technique is to solve.the so-called Loop-Closure-Equation. In this technique each link is represented by its length and orientation in fixed frame thus displacement between two successive revolute joints is given by which vanishes when summed for all links . For fourbar Loop-Closure-Equation (LCE) is given by following
When x and y components are evaluated
it is noted that there are 2 equations and 3(=2+1) variables so continuation method described above can be applied to this problem
Conclusions
In this worksheet Numerical Continuation Method is applied to surface-surface intersection problem and kinematic analysis of mechanisms. For all 3 (explicit-explicit, explicit-implicit, implicit-implicit) representations of surfaces and LCE formulation of fourbar mechanism , method is verified by graphical means. One important advantage of the method described seems to be possibility of handling singular cases in a simple manner. In this respect, method is similar to Adjoint-Jacobian approach for (differential) inverse kinematics of serial manipulators.
In literature, some other applications of numerical continuation methods can be found. Examples of application of the method include determination of trim point of an aircraft (for one selected varying parameter like speed, pitch angle, flight path angle, thrust, &c), envelope of moving planar shapes (for checking collision/interference of objects) and inverse kinematics of serial manipulators. Usual Numerical Continuation techniques include a corrector (step) to compensate for deviations from solution curve caused by finite steps taken by prediction step. A candidate to embed such correction to continous ODE-IVP approach is to define total residual scalar
from which a direction for the minimization of residual is obtained by the gradient of , viz.
so that nominal direction is bended towards the minimizing direction by
with possibly a heurustic selection of suitable pairs
References
Eugene L. Allgower, Kurt Georg. Introduction to Numerical Continuation Methods, SIAM, 1987
Numerical Continuation, Wikipedia
Legal Notice: The copyright for this application is owned by the author(s). Neither Maplesoft nor the author are responsible for any errors contained within and are not liable for any damages resulting from the use of this material. This application is intended for non-commercial, non-profit use only. Contact the author for permission if you wish to use this application in for-profit activities.