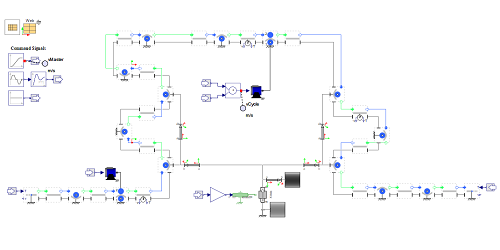
This model demonstrates the dynamic behavior of a web line in a discontinuous operation. A cart is used a buffer system. During the operation the master drive runs at constant speed. The second drive starts and stops cyclically. The resulting motion of the cart to buffer the web length influences the tension of the system. This can be visualized in the 3Dview. The dynamic color change depends on the tension in each span.